MQL vs PQL: Pros, Cons, and Why Product-Led SaaS Needs Both in 2025
Imagine losing 80% of your trial users because your sales team chased the wrong leads. In 2025, B2B SaaS companies face this daily, with buyers self-educating through trials and demos. Traditional MQLs drive volume but often fizzle out, while PQLs boast 5-8x higher conversions by tapping product engagement. So, should you pick one? No, modern growth demands both.
This article unpacks MQLs vs. PQLs, their pros and cons, key use cases, and how a hybrid approach can skyrocket your pipeline and net revenue retention (NRR). With the right marketing automation powering lead nurturing and product triggers, you can seamlessly connect interest with intent. Ready to align marketing and product for smarter growth? Let’s dive in.

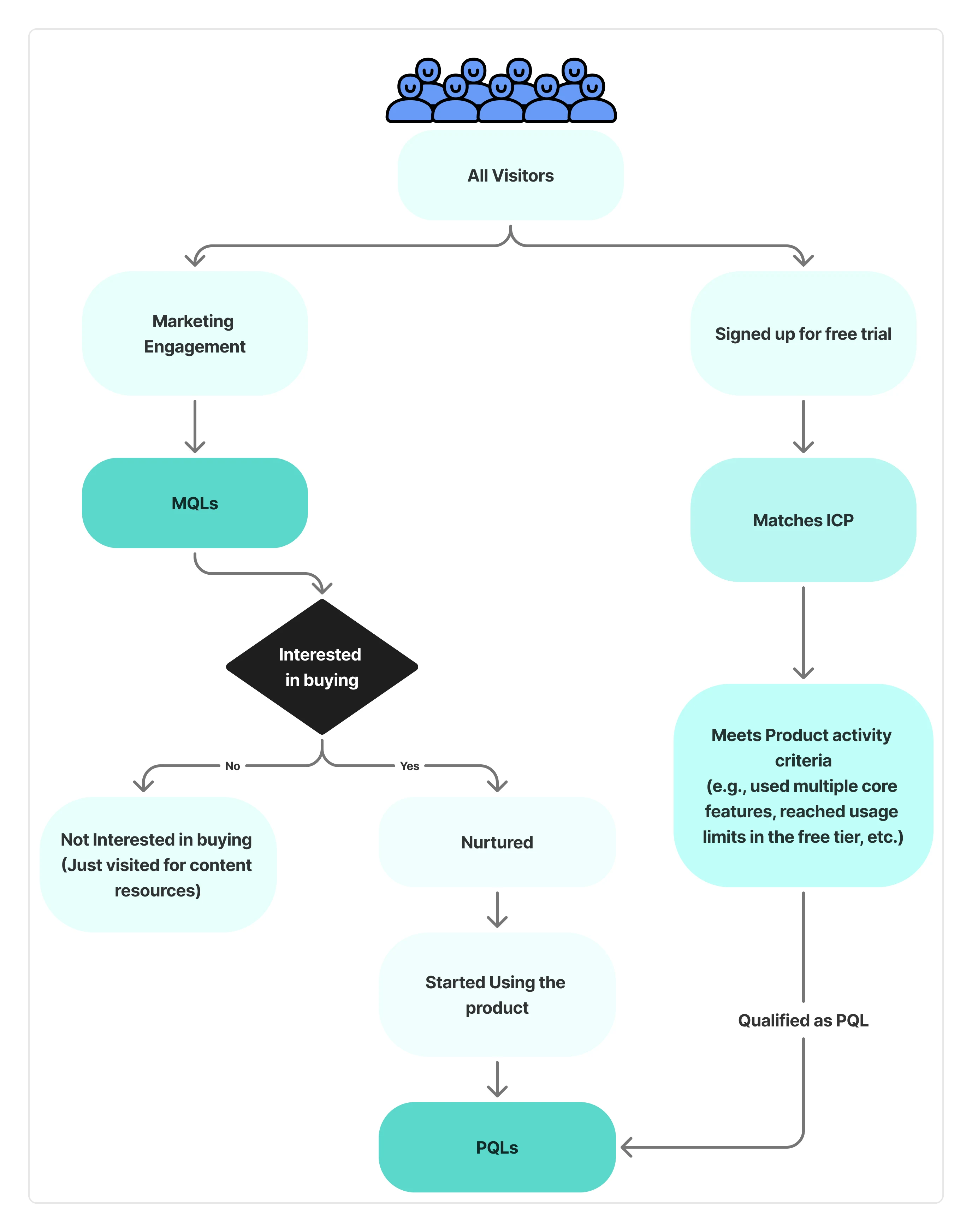
What’s an MQL?
A Marketing Qualified Lead (MQL) is a prospect showing interest via marketing channels, such as ebook downloads, webinar sign-ups, or X post engagements. Scored on demographics (e.g., job title) and behaviors (e.g., email opens), MQLs fuel top-of-funnel pipelines in sales-led B2B models.
What’s a PQL?
A Product Qualified Lead (PQL) is a user who’s engaged with your product, often in a free trial or freemium plan, hitting milestones like feature adoption or team invites. PQLs, common in product-led growth (PLG) SaaS like devtools, signal high intent.
MQL vs PQL: Key Differences
Criteria: MQLs use marketing signals (e.g., form fills), PQLs rely on product usage (e.g., API calls).
Funnel Stage: MQLs are top/middle-funnel, needing nurturing, PQLs are bottom-funnel, sales-ready.
Conversion Rates: MQLs hit 6-10%, PQLs reach 30-50%
Data Needs: MQLs leverage CRM tools (e.g., Salesforce), PQLs require product analytics (e.g., Amplitude).
In 2025, PQLs align with PLG’s “try before you buy” trend, but MQLs still matter for broad reach.
In product-led companies, the shift from MQL to PQL reflects a broader trend, buyers want to "try before they buy," and PQLs capture that self-serve behavior.
Pros and Cons of MQL vs PQL
To help you decide, let's weigh the advantages and drawbacks of each model. We've compiled this based on 2025 B2B SaaS benchmarks for clarity.
.webp)
MQLs excel in volume and awareness, but PQLs win on intent and efficiency, especially when supported by automated, behavior-driven campaigns that guide users to the next step.
When to Use MQLs, PQLs, or Both
MQLs: Best for sales-led SaaS targeting enterprises with long cycles (e.g., CISOs needing nurturing via webinars).
PQLs: Ideal for PLG SaaS (e.g., devtools like Postman) where trial usage predicts conversions.
Hybrid: Combine both for scaling SaaS, use MQLs to drive trials, PQLs to prioritize conversions. Nylas, for example, boosted free-to-paid conversions 80% with hybrid scoring.
3 Common Use Cases for MQLs, PQLs, and Hybrid Models
Here are the top three use cases for each, drawn from 2025 SaaS trends and successes like Nylas and Sendoso.
MQL Use Cases
Enterprise Demand Gen: A cybersecurity SaaS targets CISOs with a compliance ebook. Downloads score as MQLs, feeding sales for long-term nurturing.Tools: Salesforce, HubSpot.
Brand Awareness: An HR SaaS uses SEO blogs to capture form submissions, scoring MQLs for drip campaigns driving trials. Tools: Webflow, email automation.
ABM Campaigns: A fintech SaaS flags MQLs when multiple bank employees engage with ads, triggering account-based outreach. Tools: ABM platforms, CRM.
PQL Use Cases
Trial Conversion: A devtools SaaS marks PQLs when trial users make 100+ API calls, prompting upsell emails. Tools: Segment, Inflection.io.
Freemium Upsells: A collaboration SaaS flags PQLs when freemium teams use shared channels, triggering upgrade nudges. Tools: Product analytics, in-app messaging.
Expansion Revenue: A project management SaaS identifies PQLs when accounts add 10+ users, signaling upsell potential. Tools: Snowflake, PLG automation.
Hybrid MQL-PQL Use Cases
Trial-to-Paid: MQLs from gated content sign up for trials, users creating 3+ campaigns become PQLs, triggering demo invites. Tools: CRM, Inflection.io.
Account-Based PLG: MQLs from ABM webinars combine with PQLs from trial usage to prioritize enterprise accounts. Tools: ABM tools, product data syncing.
Onboarding Retention: MQLs from blogs sign up, PQLs hitting onboarding milestones get retention emails.Tools: Email automation, product tracking.
How to Blend MQLs and PQLs for Growth

Unifying MQL and PQL scoring requires syncing marketing and product data. Legacy tools like Marketo often silo these, slowing growth. Modern platforms like Inflection.io, alongside tools like Segment or Snowflake, enable real-time journeys, think emails triggered by MQL form fills or PQL feature adoption.
Unifying MQL and PQL scoring requires syncing marketing and product data. Legacy tools like Marketo often silo these, slowing growth. Modern platforms like Inflection.io, alongside Segment or Snowflake, enable real-time journeys, think emails triggered by MQL form fills or PQL feature adoption.
With the right marketing automation framework, these journeys run at scale, ensuring every lead, whether MQL or PQL, receives personalized, timely touchpoints.
5 Best Practices to Optimize Lead Qualification
Define Clear Criteria: Set MQL thresholds (e.g., 50 points for downloads) and PQL triggers (e.g., 3+ feature uses) with sales/product input.
Sync Data: Use reverse ETL or webhooks to merge CRM and product analytics.
Personalize Journeys: Tailor emails, educational for MQLs, upsell-focused for PQLs.
Track Metrics: Monitor MQL-to-SQL and PQL-to-paid rates to optimize.
Test Hybrids: A/B test MQL-to-PQL flows for pipeline velocity.
Wrapping Up: Your 2025 Lead Strategy
In 2025, MQLs build pipelines, PQLs drive conversions, and hybrids unlock sustainable growth. Don’t choose, blend them to align marketing, product, and sales. With the right marketing automation and intelligence, you can deliver measurable impact across the lifecycle.
Inflection helps B2B and AI-native companies drive pipeline and growth across the account lifecycle. By unifying data through the ContextGraph, Inflection powers demand generation, onboarding, and expansion with the intelligence and automation teams need to deliver measurable impact. Ready to transform your lead scoring? book a demo with Inflection.io today.